关于企业微信扩容,知识点合集,收藏这一篇就够了!
平时和客户聊天时,发现大家对企业微信如何扩容,经常存在问题,不知道如何扩容,也不知道扩容需要满足哪些条件等等。

几乎都是等到做活动时发现账号不够用,才着急的想着赶快扩容,浪费了很多流量。
今天娜娜就来好好说说企业微信扩容可能遇到的所有问题,以后关于扩容看这里就可以了!
一、企业微信原始客户数量上限是多少?
配置使用客户联系后,添加客户的初始上限为每个企业5万条客户关系,成员原始客户上限是5000。
注意:未认证的企业仅支持添加200个客户,所以大家一定要认证哦!
二、客户数量达到上限后有什么影响?
当企业的客户数量达到上限后,企业成员不能再继续添加客户,不能通过客户发起的好友申请,不能共享、分配客户,不能将不是客户的其他联系人确认为客户。
注意:客户上限只影响添加客户的数量,对于普通没有配置使用客户联系的成员来说,添加的外部联系人数上限依然维持在5000人,不受企业客户上限的影响。
这里就牵扯到企业微信客户和外部联系人,这两个有什么区别呢?
如果管理员没有将员工添加到客户联系使用范围内,那么该员工添加的好友就是外部联系人。
企业微信客户和外部联系人,除了在企业微信通讯录的展示不同外,最大区别是离职分配的权限不同。

我们都知道,企业微信相比个微有一个很大的优势,就是离职继承功能,员工的客户是企业的数字资产,员工离职时可以通过离职继承功能,将A员工的所有客户继承给B员工。
但是,如果A员工的客户都在外部联系人通讯录内,那么他的客户是无法继承的,员工被删除后,他之前的添加的外部联系人也会被删除!
所以,在对员工进行离职继承之前,一定一定要确认该员工有没有在客户联系的使用范围内,没有的话,按照下图流程配置后,再进行离职继承。

三、扩容如何操作,需要哪些条件?
是否收费?
申请扩容不需要额外费用。
扩容条件?
企业是认证状态、企业每天使用人数需大于50人。
扩容次数?
扩容次数没有上限。
扩容数量?
单个成员客户上限最高2万个客户,企业客户总数暂无上限,每次支持扩容5万。
如何申请扩容?
1、当企业客户数快到达当前额度时,超级管理员可在【手机端-工作台-客户联系】页面底部有扩容提醒,或通过管理后台【我的企业-企业信息-人数上限】申请扩容。

2、当成员客户数快到达当前额度时,成员可在【手机端-工作台-客户联系】页面底部有扩容提醒,点击可进行扩容。点击申请扩容后,会推送一个扩容申请的卡片给管理员,管理员会在会话中收到这个申请,点击卡片确认扩容即可扩容成功。
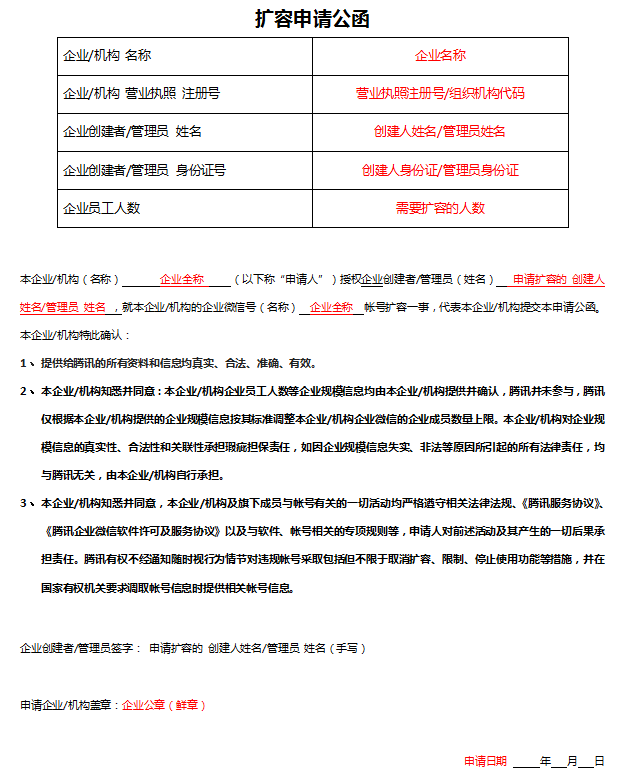
扩容申请公函怎样写?
首先,需下载申请公函,在管理后台【我的企业- 企业信息-人数上限-申请扩容】入口进行申请,点击申请后,在扩容申请填写信息页面可下载扩容申请函。
下载后按如下模板填写内容,注意,申请人代表签名不支持盖签名章,需手写。

-END-
