如何从0到1跑通公众号软文投放项目,为内容质量和投放成本负责?

负责公众号软文投放项目,既要产出内容又要负责投放,怎样高效地保证内容与投放质量?本文从0开始详细介绍了投放项目的工作策略,从投放计划的制定到工具查找与账号匹配,帮你理清投放项目工作思路,提高工作效率,希望对你所帮助。

一、既要写内容又要搞投放,如何高效完成工作?
1. 一个案例
假设你突然接到一个任务,要求2周后独立完成大规模的内容集中投放,要在至少10个账号上集中投放不同选题的内容,而公司却只有你1个人在做软文投放项目。这时候,摆在桌面上的工作包括(但不限于):
账号筛选、渠道拓展、原创内容、联系KOL生产内容、软文宣发钩子的设计、数据分析与复盘等等,是不是感觉手忙脚乱?
于是,某只运营狗的工作日程,可能是这样的:

2. 关键要点
关键点:搭建一个完善的投放计划,做到信息同步并且跟多方沟通确认。因为软文项目的任务涉及到的环节是一环扣一环的,有些改动,可能造成全盘重来。
假设你是品牌方,你的上级突然要求发布时间从周四改成周三,这就很要命了,意味着你要去跟号主沟通重新锁档,很可能你还要因此重新选号,重新走合同,还要重新修改文章内容,因为你的内容是跟着发布的账号走的。
所以,非常重要的事情是,你要把投放计划写的足够的清晰。
跟媒介、KOL的双向沟通确认也非常重要,他们很可能同时对接多个合作方,偶尔记错发布时间、账号是非常正常的,所以刚刚我们提到的账号发布计划,其实是给所有合作方看的。
这个投放计划的内容,咱们可以根据实际情况去做调整,参考维度如下:
针对企业主:这个账号是否为新增账号,是否重复投放,这个账号属于什么类型,它的主打人群是谁,你选择这个账号的原因是什么? 针对媒介/KOL:发布时间、你计划在这个账号上发布哪个选题的文章、发布费用、预估可以带来新增的转化人数是多少?投放计划完成后,建议你至少抽出10分钟时间,单独跟合作方语音或面对面沟通:账号发布计划是否合理,不合理的原因是什么,并且在拉好的社群内,再次确认,发布前期除非有必要原因,不允许中途修改,否则责任归属于XXX。如果是只有你一个人在负责这个事情,唯一重要的事情,就是为投放效果负责,多次确认是有好处的(狗头保命)。
3. 必备工具
3.1 找号工具:西瓜数据、新榜、新抖、蝉妈妈

微信搜一搜/搜狗微信(比如:搜索选题关键词,如搜索“私域运营”,即可快速定位账号名称)。

在平台搜索关键词并查找相关KOL,看这个KOL是否有多个运营的账号各大内容平台如知乎/抖音/B站等,搜索内容创作者榜单。
查找竞品投放账号,西瓜数据数据平台也提供此类功能。
2. 内容工具:5118站长(关键词挖掘工具)、知识星球(搜素干货资料+跟同行讨论)、得到搜索
3. 任务收集箱
因为你在做这个项目的时候,很可能会中途插进来很多事情干扰自己,所以建立一个收集篮很重要。
我比较推荐用【滴答清单】的收集篮工具,只要在原定计划外,突然插进来的事情,就全部放到这个里面,等到中午或者下午吃饭的时候再集中分类处理。
比如说你要做软文,那排版就是不必要的事情,交给有排版能力的KOL或者媒介去做更好,他们有些是有自己的模板的,还能根据自己的公众号调性去做调整。

二、如何给乙方写出一个有效的软文Brief?
1. Brief的必要结构
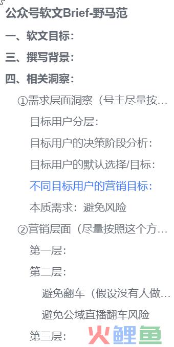
一个有效的Brief应该符合以下要求:转化目标明确、内容方向明确、目标人群明确、具备营销洞察。由此出发,一个有效的Brief可以列出来的内容有:软文目标、撰写背景、相关洞察、参考文章框架、过往已发布软文、相关素材截图等等,可参考下方截图。


因为要对投放效果负责,文章的目的是带来有效转化,所以投放的内容必须要在你提供的有效洞察之下进行,内容方向也尽可能符合你的原定选题方向。否则内容投放出去之后,我们是很难验收这个软文营销的项目的最终结果。
为什么这么说?
因为从短期来看,我们要验收的项目结果似乎是那些看上去看漂亮的数据,比如转化率、扫码人数、阅读数等等。
但是从增长角度来看,品牌方投放的真正目的是验证目标客群的需求、验证内容背后代表的营销洞察是否合理、验证这部分客群的基数有多少、是否还值得投放等等。
所以找了多少个牛逼的账号不是重点,是否能通过软文投放项目探索出一个可以持续投放的客户群体,并且验证该投放渠道有效。
这对品牌方来说,或许才是意义所在。
思考路径如下图:
如何做好营销洞察营销洞察包括两个部分,第一部分是投放前的营销洞察,第二部分是投放后的营销洞察。下面我们具体展开说说。
第一部分,投放前的营销洞察主要包括——
你的用户分为哪几种类型,这几种类型的用户分别对应什么需求? 你的用户是如何做决策的,你的软文处于他做决策的哪个阶段? 你的用户现在都在关注什么内容,是如何通过内容寻找解决方案的? 针对不同类型的用户,你想要通过内容改变他们的什么想法吗?具体如何改变?第二部分:投放后的营销洞察主要分为两个部分:
用户需求满足程度的洞察+对于后续转化效果的洞察。
用大白话来说就是,你觉得通过这部分用户到底是为啥看这篇文章?他看了这篇文章跟到底买不买你的东西有啥关系吗?用户从软文这里加了你的企微好友后,你打算怎么继续推动他买呢?判断依据是啥?
思考路径如下:
如何做好风险防范让外部人员撰稿的风险点包括以下3类。针对不同风险点可以做好提前相应措施,作为品牌方,我们可以提前想好这几个问题:
跟乙方沟通的要点
诉求明确(什么时间做什么事情,标准是什么要讲清楚;参考案例也找好,因为不同合作方对于内容的理解角度完全不同) 拉群沟通(对方的关键决策人员都要在群内,避免信息差;最好把企业的法务、公关人员也拉进群,避免舆论危机) 重视合同(比如:投放内容的保留时长、如果出现XX情况责任归属于哪一方,只有书面合同才能真正保障多方权益)三、如何通过用户调研,不断优化投放内容?
1. 一个案例
投放结束后,我们申请可以一波资源作为问卷调研的福利(这些资源也必须是跟内容本身紧密相关的,比如跟内容相关的课程/资料包,用于过滤纯薅羊毛的用户)。然后,我们针对已经添加私域好友的用户做问卷调研,收集个差不多上百份问卷,然后再从填写了开发性问题的用户里面,逐一去做深度的沟通。
为什么要从【填写了开发性问题】的用户当中,筛选出可以做进一步沟通的用户?因为我认为只有填写开发性问题的用户,才能某种程度上体现用户的典型程度,因为他对这些话题足够感兴趣。
而《幕后产品》这本书的作者也提到,只有典型用户的调研结果才是可靠的,他举了个例子,如下图所示:

因为接下来我们涉及到要跟用户做1V1的深度沟通,最重要的就是要有共情、共鸣、共同话题,否则没有人愿意跟你聊下去。
所以,在做深入的调研之前,我们要从产品转化、内容投放、用户需求这三方面的角度去思考问题,从而列出可以给用户一系列“可供选择”的选项,这样在调研的时候,我们就可以根据这些选项深入挖掘背后的需求场景。
这是什么意思呢?
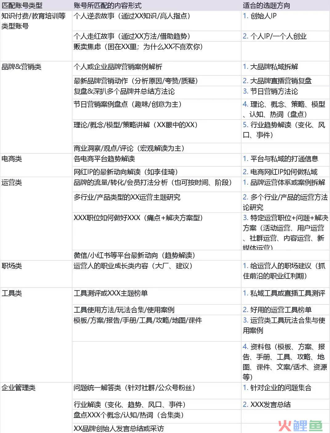
比如说我们看到下面这张【内容营销战略表】,在做问卷话题设计的时候,你就可以根据列表【从右到左】设计问题:

【关于内容匹配账号类型】
你平时会看这些账号吗?(从上方表格里面找对应选项) 这些账号里面的哪些内容你最感兴趣? 为什么这些内容更能触动你?【关于用户需求细分】
这些内容之所以触动你,是因为XXX场景吗?(从表格里面找对应选项,翻译成场景语言)*比如:“你平时喜欢看知识IP的账号,是因为自己平时也会做职业培训之类的课程吗?” 针对XXXX需求,你目前是如何满足的呢?(方向是这个方向,但是不要问那么硬哈哈哈)*比如:“职业培训的课程不好做哇,现在好多大厂的人都出来做了,你觉得现在做课压力大吗?”【关于产品分类】
平时有在用XXX类产品吗?(从上方表格里面找对应选项) 感觉怎么样?能帮助到你解决XX问题吗?(意思就是如果你感觉不太靠谱的话,我就要给你推荐自家产品嘻嘻~)根据调研的聊天记录,我们就能深入挖掘到这个人背后的真实需求、场景、痛点等等,再做进一步洞察。那么这张【内容营销战略表】是怎么得来的呢?

最左边的【产品列表】,是根据企业现有产品线去划分的。由此思考一个问题“对什么话题有需求的用户,才会去购买这类型的产品?”
然后,我们再去各大内容平台和搜索网站,找到用户对于该产品的细分需求,再根据这些需求,找到匹配的内容账号类型。
这些账号类型,你只要去各大内容平台的筛选列表,稍微根据需求做下匹配就可以了。
假设用户需求是【做电商带货】,那么对应的账号类型就是主讲【电商直播、电商投放等内容】的账号。
最后,我们再根据这些账号类型,定位到合适的KOL即可。
但怎么才知道,意向用户会对哪些内容感兴趣呢?关键靠的就是你的【内容营销话题库】。
这个话题库很重要,营销人员平时就要有意识地积累和更新。
这个话题库,我把它划分为多个表格,其中最重要的是【核心词和拓展词】内容库。
这个内容库的分类逻辑,你可以根据企业官网的导航栏分类逻辑,把导航栏的文字作为核心词,然后复制粘贴到5118站长这个网站的关键词挖掘工具中,去找到这个核心词强相关的拓展词。除了【核心词和拓展词】内容库,平时还需要积累的是:
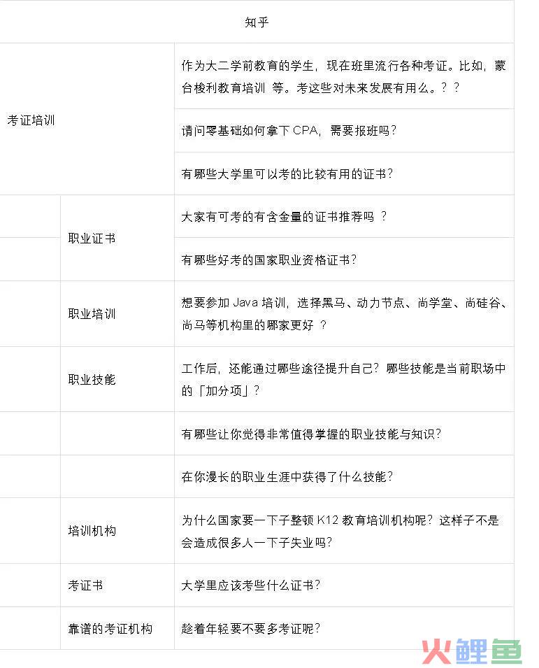
竞品话题库 自研内容话题库(就是多个跨部门生产的内容素材) 各大平台热门话题库比如知乎平台的用户对于【考证培训产品】的内容需求,就可以细分为【职业证书、职业培训、职业技能、培训机构、考证书、靠谱的考证机构】等等,参考如下:

结合上述案例,我们来总结下基于内容营销做的用户调研核心思路:
什么样的用户才值得做深度调研?→典型用户 用什么标准来过滤掉非典型用户?→福利设置为跟话题强相关的物品(比如XX类型课程)、问卷设置开发性问题(只选择填写开发性问题的用户) 如何设计深度调研的话题?→根据内容营销战略表 如何设计内容营销战略表?→根据内容营销话题库如何通过调研结果,优化投放内容?有了调研的结果,我们再去优化内容的时候就相对轻松了,优化方向分为三点:选题、框架、素材。结合以下三个优化方向,才可能产出一个:选题方向相对靠谱、框架符合用户视角、素材符合用户需求的文章。
1. 如何根据调研结果做选题优化?
打开选题表,根据问卷调研的结果,我们先把用户最感兴趣的话题写下来,比如有70%的用户选择了私域运营话题,那就把这个话题放到表格的最前面。
接下来再从问卷表单的后台调取数据,看看最关注这类型话题的用户画像是怎样的,比如关注私域运营具体的主要都是北上广深的一线运营人员。
接着,我们从1V1的深度用户访谈当中,把聊天记录拿来进行总结,从中提取一些关键词,并且做好分类。
可以参考下方表格的记录方式:

最后,从干货角度、观点角度、共情角度分别去设计选题就可以了。按照上面的思路去优化选题,我们会发现,跟之前“拍脑袋式的选题方式”有非常大的不同,内容才会更有生命力和吸引力哟~
2. 如何根据调研结果打磨软文的框架?
接下来,我们需要根据选题,判断用户看这篇文章的目标是什么。
比如你的选题是“小公司怎么做私域运营?”,在选题下,用户的目标实际上是——“没有钱、没有人、老板也不懂私域,我一个人怎么能完成初期的私域运营搭建工作?”
根据用户目标,我们要思考ta背后真正要解决的关键问题。
这个用户关键问题,最好是只有1个,你的文章才能足够聚焦。
这个用户关键问题,需要你根据1V1用户调研的结果去谨慎定义清楚,设身处地站在用户角度思考ta的难处、需求,绝对不能是一个“自嗨式的问题”。
举个例子:
【自嗨式的用户关键问题】1个人如何跑通私域运营模型,才能在短时间产出巨额GMV(营收)? 【非自嗨的用户关键问题】我在小公司,一个人如何产出稳定的私域运营结果,才能跟老板交代?接下来,当你有个这个【用户关键问题】,我们就可以根据这个问题,逐步去做拆解了。比如:我在小公司,一个人如何产出稳定的私域运营结果,才能跟老板交代?
这个问题可以拆解为多个子问题(见下图),当你拆解完之后,文章的框架也就呼之欲出了。

3. 如何根据调研结果升级软文的素材库?
素材库包括两个部分的内容:网上可被公开分享的数据、一手调研的信息。
四、既要写内容又要搞投放,如何高效完成工作?
1. 如何锁定软文投放项目的北极星指标?
不同行业、不同产品进行软文投放的目标是不一样的,所以我们首先要做的是思考企业真正想要提升的关键指标是什么。假设是某个电商公司,主打的是牛奶这块产品,企业想要提升的是在私域渠道的会员人数(利于后续消费多单)。
那么这个企业的软文营销项目的关键点就在于:“如何提升私域会员权益的曝光量?”
接下来,我们把它做关键指标的拆解,可以分为如下指标:
投放渠道用户总数 能有效看到会员权益的人数 会员权益与内容的匹配程度 会员权益跟渠道的匹配程度B端Saas企业真正想要提升的是有效线索数,那么这个企业的软文项目关键点就如何在于“如何提升愿意试用产品的精准用户数?”接下来,我们把它拆解为过程指标,可能会是这样的——
通过软文内容获取到的私域用户数 通过私域内容查看产品手册的用户数(可在朋友圈/社群/好友对话设置跳转链接) 通过产品手册扫码注册的用户数(可在产品手册设置活码入口) 通过活码产生产品试用行为的用户数2. 如何根据软文营销项目的北极星指标,降低投放成本?
要降低整体投放成本,背后涉及到的数据有:总投入、总阅读人数、扫码人数、扫码率、单个获客成本(包括获取新用户成本、单个成交用户成本)等等。这些数据是不是都是最最重要的呢?究竟要关注哪些数据呢?
核心还是要看北极星指标。
假设你的软文营销项目的北极星指标是:私域会员权益的曝光量,那么跟投放成本相关的指标,可能就包括:
软文专属渠道的拉新成本(即:从软文进来的用户,注册会员会获得专属权益的成本) 私域会员权益的浏览人数(即:如果是拉到文章末尾才看到,那么阅读完文章的人有多少) 软文渠道的私域会员注册人数(即:给不同KOL分配活码,或者设置自动打标签,观察渠道转化效果) 其他渠道(非软文渠道)的会员拉新成本和转化周期我们再来假设,如果你的软文营销项目的北极星指标是:愿意试用产品的精准用户数。那么跟投放成本相关的指标,可能就包括:
通过内容获取到的私域用户获客成本 引导私域用户查看产品手册的福利成本(比如:扫码查看产品手册,凭截图领取XX福利) 引导私域用户扫码注册/试用产品的福利成本(比如:找运营官领取免费试用兑换码,获取跟商业顾问咨询1小时的特别权益)按照以上思路,我们把核心要控制的成本筛出来,再轮流做A/Btest对照实验。比如A计划没有控制【引导私域用户查看产品手册的福利成本】,B计划降低了50%成本。
以7天为一个小周期,看看最终扫码的人数是否产生了变化,以此为依据不断做成本下调,找到一个临界点即可停止实验。
找号避雷小Tip(仅供参考)
1. 转化效果好的账号,评论区夸夸人数、转载类文章比较少。关于“防注水”策略,大家可以关注下“撕纸虎”这个公众号,上面有不少值得学习的技巧。
2. 转化效果好的账号,选题与账号的匹配程度高。比如你卖的是护肤品,那投账号本身讲“护肤品推荐”比较好的账号,转化率就有保障。还可以根据账号类型,研究他们的内容形式,再由此发散选题方向,最后从选题库里面筛选出合适文章投放,参考如下:

本文由 @野马范 原创发布于人人都是产品经理。未经许可,禁止转载
题图来自Unsplash,基于CC0协议
该文观点仅代表作者本人,人人都是产品经理平台仅提供信息存储空间服务。
